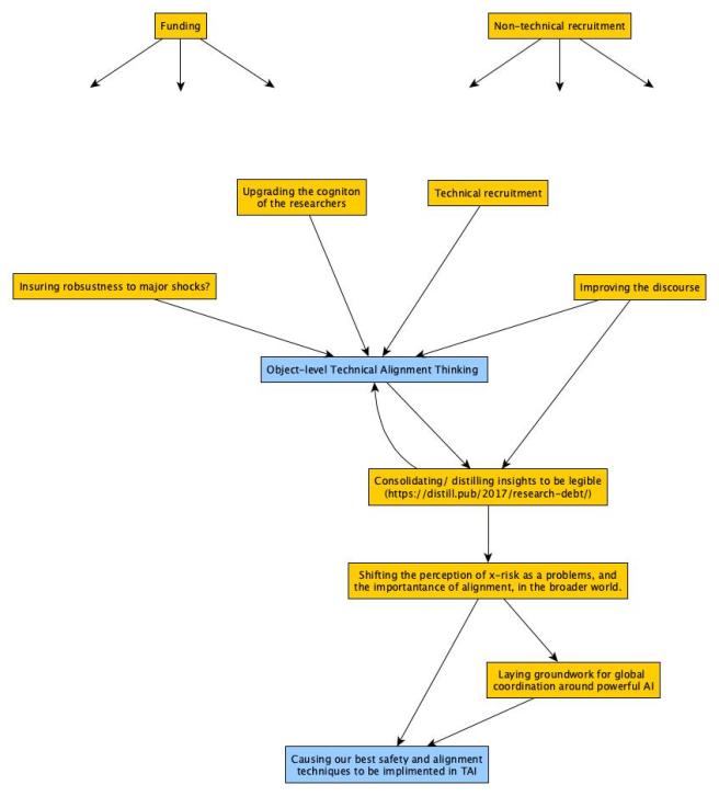
My strategic picture of the work that needs to be done September 12, 2019 ~ elityre The blue boxes are where work “grounds out.” Share this: Share on X (Opens in new window) X Share on Facebook (Opens in new window) Facebook Like Loading... Related Published by elityre View all posts by elityre
One thought on “My strategic picture of the work that needs to be done”